函轉衛生福利部公告修正「傳染病分類及第四類與第五類 傳染病之防治措施」
主旨:函轉衛生福利部公告修正「傳染病分類及第四類與第五類傳染病之防治措施」。
說明:
一、依衛生福利部115年4月2日衛授疾字第1150100305號函(如附件)辦理。
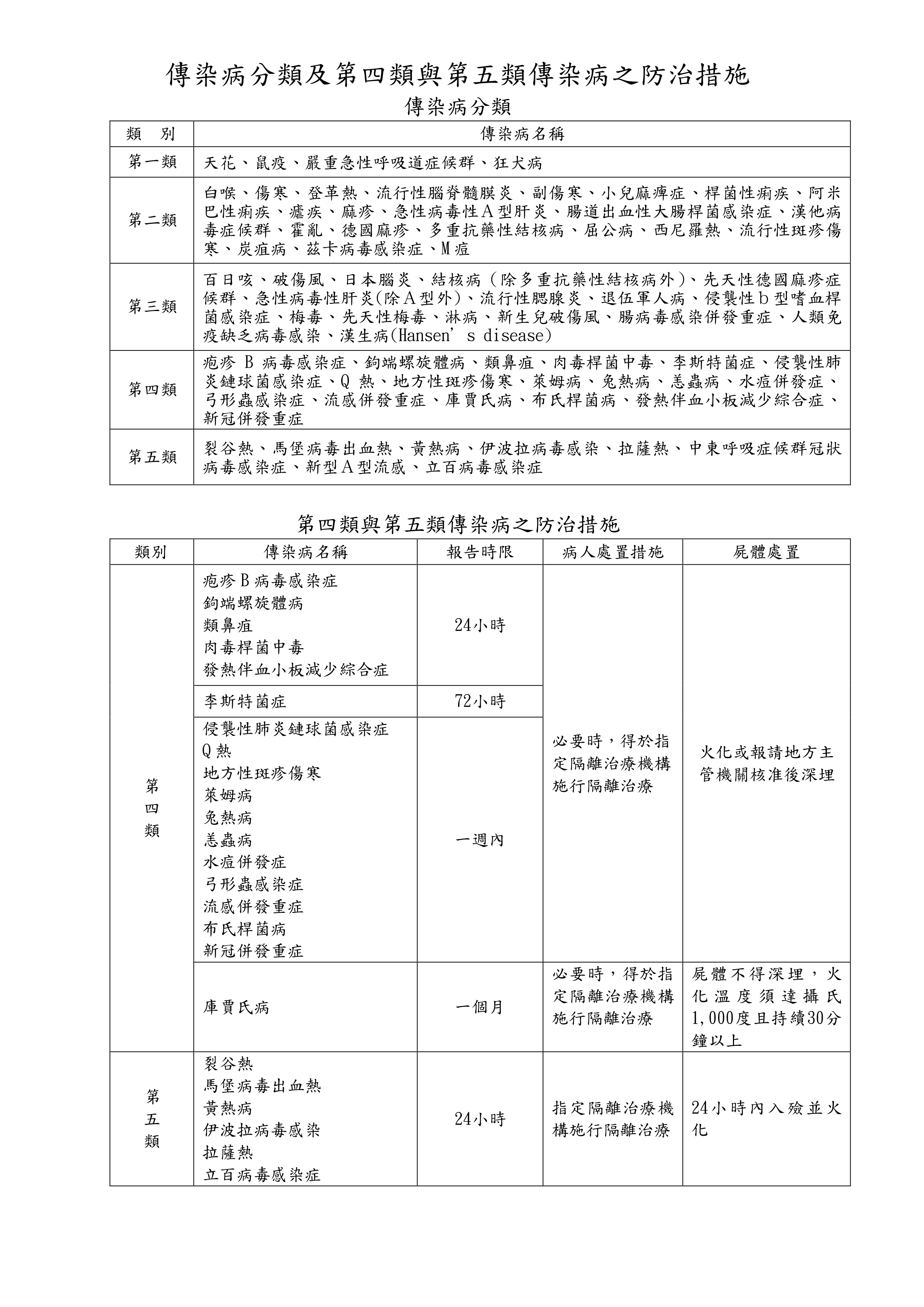
二、旨揭修正係新增「立百病毒感染症」為第五類傳染病。有關各類傳染病之通報定義及相關防治措施,請參考「傳染病防治工作手冊」或至衛生福利部疾病管制署網站(https://www.cdc.gov.tw)查詢。


主旨:函轉衛生福利部公告修正「傳染病分類及第四類與第五類傳染病之防治措施」。
說明:
一、依衛生福利部115年4月2日衛授疾字第1150100305號函(如附件)辦理。
二、旨揭修正係新增「立百病毒感染症」為第五類傳染病。有關各類傳染病之通報定義及相關防治措施,請參考「傳染病防治工作手冊」或至衛生福利部疾病管制署網站(https://www.cdc.gov.tw)查詢。

