跳到主要內容區
您的瀏覽器不支援JavaScript功能,若網頁功能無法正常使用時,請開啟瀏覽器JavaScript狀態
國立體育大學-學生事務處
Menu
體大首頁
學務處首頁
生健組
生活輔導
健康促進
課指組
諮服中心
諮商輔導
資源教室
導師業務
校友及就業業務
求職、求才專區
意見反映信箱
網站管理
首頁
校友服務及就業資訊
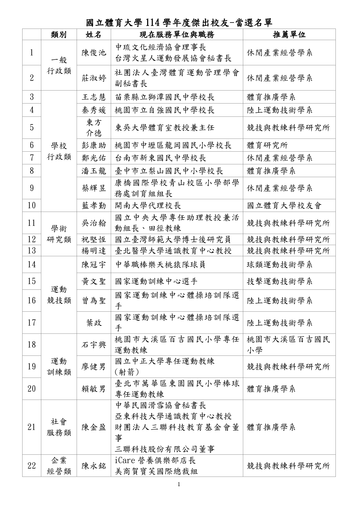
~賀~114學年度傑出校友
國立體育大學114學年度傑出校友當選名單.pdf
瀏覽數:
友善列印
分享
登入成功
Close (Esc)
Share
Toggle fullscreen
Zoom in/out
Previous (arrow left)
Next (arrow right)